跳到主要内容

RAG(检索增强生成)

LLM 的知识仅限于它训练时见过的数据。 如果你希望让 LLM 理解领域专有知识或私有数据,可以:

什么是 RAG?

简单来说,RAG 就是在把请求发送给 LLM 之前, 先从你的数据中找出相关的信息片段,并将它们注入 prompt。 这样 LLM 就能获得相关信息,并据此回答问题, 从而降低产生幻觉的概率。

这些相关信息片段可以通过多种 信息检索 方法找到。 最常见的是:

  • 全文(关键词)检索。该方法使用 TF-IDF、BM25 等技术, 将查询中的关键词(例如用户提出的问题)与文档库中的内容进行匹配, 并根据关键词在每篇文档中的频率和相关性对结果排序。
  • 向量检索,也叫“语义检索”。 文本文档会先通过 embedding model 转换为数字向量, 然后根据查询向量与文档向量之间的余弦相似度, 或其他相似度 / 距离度量进行检索与排序, 从而捕捉更深层的语义含义。
  • 混合检索。组合多种检索方式(例如全文检索 + 向量检索)通常能够提升检索效果。

当前这一页主要聚焦于向量检索。 全文检索和混合检索目前仅由 Azure AI Search 集成和 Elasticsearch 支持, 更多细节请参阅 AzureAiSearchContentRetrieverElasticsearchContentRetriever。 我们计划在不久的将来进一步扩展 RAG 工具箱,纳入全文检索和混合检索能力。

RAG 的阶段

RAG 过程分为两个清晰的阶段:索引(indexing)和检索(retrieval)。 LangChain4j 为这两个阶段都提供了工具支持。

索引

在索引阶段,文档会先经过预处理,以便在检索阶段能够高效搜索。

这个过程会随着所采用的信息检索方法不同而有所差异。 对于向量检索,这通常意味着:清洗文档、补充额外数据和元数据、 将文档切分成更小的片段(也就是 chunking)、对这些片段做 embedding, 最后把它们存入 embedding store(也叫向量数据库)。

索引阶段通常在线下进行,也就是说不需要让最终用户等待它完成。 例如,可以通过一个 cron job,在每周周末重新索引一次公司的内部文档。 负责索引的代码也可以单独放在一个只处理索引任务的应用中。

不过在某些场景里,最终用户可能希望上传他们自己的文档, 从而让 LLM 可以访问这些内容。 此时,索引就应该在线执行,并成为主应用的一部分。

下面是索引阶段的简化示意图:

检索

检索阶段通常在线发生,也就是当用户提交一个问题, 并期望系统基于已索引文档来回答时。

这个过程同样会因所采用的信息检索方式而异。 对于向量检索,这通常意味着对用户的查询(问题)做 embedding, 并在 embedding store 中执行相似度搜索。 随后,将相关的 segment(原始文档的片段)注入 prompt,再发送给 LLM。

下面是检索阶段的简化示意图:

LangChain4j 中的 RAG 形态

LangChain4j 提供三种 RAG 形态:

  • Easy RAG:开始使用 RAG 的最简单方式
  • Naive RAG:基于向量检索的基础 RAG 实现
  • Advanced RAG:模块化的 RAG 框架,支持查询转换、多源检索、重排序等额外步骤

简易 RAG

LangChain4j 提供了 “Easy RAG” 功能,尽可能降低 RAG 的入门门槛。 你无需先学习 embeddings、选择向量库、寻找合适的 embedding model, 也不必自己研究如何解析和切分文档等。 只要把文档交给它,LangChain4j 就会自动帮你处理。

如果你需要可高度定制的 RAG,请直接跳到下一节

如果你使用的是 Quarkus,还有一种更简单的 Easy RAG 使用方式。 请阅读 Quarkus 文档

备注

这种 “Easy RAG” 的质量当然会低于精心定制的 RAG 方案。 但它是学习 RAG 和 / 或快速做 PoC 的最简单方式。 之后,你可以从 Easy RAG 平滑过渡到更高级的 RAG, 逐步调整和定制更多细节。

  1. 引入 langchain4j-easy-rag 依赖:
<dependency>
<groupId>dev.langchain4j</groupId>
<artifactId>langchain4j-easy-rag</artifactId>
<version>1.13.0-beta23</version>
</dependency>
  1. 加载你的文档:
List<Document> documents = FileSystemDocumentLoader.loadDocuments("/home/langchain4j/documentation");

这会加载指定目录下的所有文件。

底层发生了什么?

这里使用了 Apache Tika 库来识别文档类型并完成解析,它支持非常广泛的文档格式。 由于我们没有显式指定要使用哪个 DocumentParserFileSystemDocumentLoader 会通过 SPI 从 langchain4j-easy-rag 依赖中加载 ApacheTikaDocumentParser

如何自定义文档加载?

如果你希望连同所有子目录一起加载文档,可以使用 loadDocumentsRecursively 方法:

List<Document> documents = FileSystemDocumentLoader.loadDocumentsRecursively("/home/langchain4j/documentation");

另外,也可以通过 glob 或 regex 来过滤文档:

PathMatcher pathMatcher = FileSystems.getDefault().getPathMatcher("glob:*.pdf");
List<Document> documents = FileSystemDocumentLoader.loadDocuments("/home/langchain4j/documentation", pathMatcher);
备注

当使用 loadDocumentsRecursively 方法时,你可能需要在 glob 中使用双星号 (而不是单个星号),例如:glob:**.pdf

  1. 接下来,需要将文档预处理后存入专门的 embedding store,也就是向量数据库。 这样当用户提问时,我们才能快速找到相关信息片段。 你可以使用我们支持的 30+ 种embedding store 中的任意一种, 但为了简单起见,这里使用内存版:
InMemoryEmbeddingStore<TextSegment> embeddingStore = new InMemoryEmbeddingStore<>();
EmbeddingStoreIngestor.ingest(documents, embeddingStore);
底层发生了什么?
  1. EmbeddingStoreIngestor 会通过 SPI,从 langchain4j-easy-rag 依赖中加载一个 DocumentSplitter。 每个 Document 都会被切分成更小的片段(TextSegment), 每段不超过 300 个 token,并带有 30 个 token 的重叠。

  2. EmbeddingStoreIngestor 会通过 SPI,从 langchain4j-easy-rag 依赖中加载一个 EmbeddingModel。 每个 TextSegment 都会通过这个 EmbeddingModel 转换成 Embedding

备注

我们选择 bge-small-en-v1.5 作为 Easy RAG 的默认 embedding model。 它在 MTEB 排行榜 上取得了相当出色的成绩, 而且它的量化版本只占用 24MB 空间。 因此,我们可以很容易地把它加载到内存中,并通过 ONNX Runtime 在同一个进程里运行。

没错,你可以完全离线地把文本转换为 embeddings, 而且整个过程都在同一个 JVM 进程内完成,无需任何外部服务。 LangChain4j 对一些常见 embedding model 提供了 开箱即用 的支持。

  1. 所有 TextSegmentEmbedding 的配对结果都会被存入 EmbeddingStore
  1. 最后一步是创建一个 AI Service,作为我们访问 LLM 的 API:
interface Assistant {

String chat(String userMessage);
}

ChatModel chatModel = OpenAiChatModel.builder()
.apiKey(System.getenv("OPENAI_API_KEY"))
.modelName(GPT_4_O_MINI)
.build();

Assistant assistant = AiServices.builder(Assistant.class)
.chatModel(chatModel)
.chatMemory(MessageWindowChatMemory.withMaxMessages(10))
.contentRetriever(EmbeddingStoreContentRetriever.from(embeddingStore))
.build();

这里我们把 Assistant 配置为:使用 OpenAI 的 LLM 回答用户问题, 记住对话中最近的 10 条消息, 并从包含这些文档的 EmbeddingStore 中检索相关内容。

  1. 现在就可以开始和它聊天了!
String answer = assistant.chat("How to do Easy RAG with LangChain4j?");

核心 RAG API

LangChain4j 提供了丰富的 API,方便你构建自定义 RAG 流水线, 从简单到高级都可以覆盖。 这一节会介绍主要的领域类和 API。

Document(文档)

Document 类表示整个文档,例如单个 PDF 文件或某个网页。 目前 Document 只能表示文本信息, 但未来更新将支持图片和表格等内容。

常用方法
  • Document.text() 返回 Document 的文本内容
  • Document.metadata() 返回 DocumentMetadata(见下文“Metadata”一节)
  • Document.toTextSegment()Document 转换为 TextSegment(见下文“TextSegment”一节)
  • Document.from(String, Metadata) 根据文本和 Metadata 创建 Document
  • Document.from(String) 根据文本创建带空 MetadataDocument

Metadata(元数据)

每个 Document 都包含 Metadata。 它用于保存该 Document 的元信息,例如名称、来源、最后更新时间、所有者, 或者其他任何相关细节。

Metadata 以键值映射的形式存储,其中 key 的类型是 String, 而 value 可以是以下任意类型:StringIntegerLongFloatDoubleUUID

Metadata 在多个方面都很有用:

  • 当你把 Document 的内容注入给 LLM 时, 也可以一并包含 metadata 条目,为 LLM 提供额外上下文。 例如,提供文档名称和来源就可能帮助 LLM 更好理解内容。
  • 当你在搜索要注入 prompt 的相关内容时, 可以按 Metadata 条目进行过滤。 比如,你可以把语义检索范围限制为只搜索某位所有者的 Document
  • Document 的来源发生更新时(例如某一页文档内容被修改), 可以通过 metadata 条目(例如 idsource 等)轻松定位对应的 Document, 并同步更新 EmbeddingStore 中的内容。
常用方法
  • Metadata.from(Map) 通过 Map 创建 Metadata
  • Metadata.put(String key, String value) / put(String, int) / 等,向 Metadata 中添加条目
  • Metadata.putAll(Map)Metadata 中批量添加条目
  • Metadata.getString(String key) / getInteger(String key) / 等,返回某个 Metadata 条目的值,并转换为所需类型
  • Metadata.containsKey(String key) 检查 Metadata 是否包含指定 key 的条目
  • Metadata.remove(String key) 根据 key 删除某个条目
  • Metadata.copy() 返回 Metadata 的一个副本
  • Metadata.toMap()Metadata 转换成 Map
  • Metadata.merge(Metadata) 将当前 Metadata 与另一个 Metadata 合并

文档加载器

你当然可以直接通过 String 创建 Document, 但更简单的方式是使用库中提供的文档加载器之一:

  • langchain4j 模块中的 FileSystemDocumentLoader
  • langchain4j 模块中的 ClassPathDocumentLoader
  • langchain4j 模块中的 UrlDocumentLoader
  • langchain4j-document-loader-amazon-s3 模块中的 AmazonS3DocumentLoader
  • langchain4j-document-loader-azure-storage-blob 模块中的 AzureBlobStorageDocumentLoader
  • langchain4j-document-loader-github 模块中的 GitHubDocumentLoader
  • langchain4j-document-loader-google-cloud-storage 模块中的 GoogleCloudStorageDocumentLoader
  • langchain4j-document-loader-selenium 模块中的 SeleniumDocumentLoader
  • langchain4j-document-loader-playwright 模块中的 PlaywrightDocumentLoader
  • langchain4j-document-loader-tencent-cos 模块中的 TencentCosDocumentLoader

文档解析器

Document 可以表示多种格式的文件,例如 PDF、DOC、TXT 等。 为了支持这些格式,LangChain4j 提供了 DocumentParser 接口以及若干内置实现:

  • langchain4j 模块中的 TextDocumentParser,可解析纯文本格式文件(例如 TXT、HTML、MD 等)
  • langchain4j-document-parser-apache-pdfbox 模块中的 ApachePdfBoxDocumentParser,可解析 PDF 文件
  • langchain4j-document-parser-apache-poi 模块中的 ApachePoiDocumentParser,可解析 MS Office 文件格式 (例如 DOC、DOCX、PPT、PPTX、XLS、XLSX 等)
  • langchain4j-document-parser-apache-tika 模块中的 ApacheTikaDocumentParser, 可自动识别并解析几乎所有常见文件格式
  • langchain4j-document-parser-markdown 模块中的 MarkdownDocumentParser, 可解析 markdown 文件
  • langchain4j-document-parser-yaml 模块中的 YamlDocumentParser, 可解析 yaml 文件

下面是从文件系统加载一个或多个 Document 的示例:

// 加载单个文档
Document document = FileSystemDocumentLoader.loadDocument("/home/langchain4j/file.txt", new TextDocumentParser());

// 加载目录下的所有文档
List<Document> documents = FileSystemDocumentLoader.loadDocuments("/home/langchain4j", new TextDocumentParser());

// 加载目录下所有 *.txt 文档
PathMatcher pathMatcher = FileSystems.getDefault().getPathMatcher("glob:*.txt");
List<Document> documents = FileSystemDocumentLoader.loadDocuments("/home/langchain4j", pathMatcher, new TextDocumentParser());

// 加载目录及其所有子目录中的文档
List<Document> documents = FileSystemDocumentLoader.loadDocumentsRecursively("/home/langchain4j", new TextDocumentParser());

你也可以在不显式指定 DocumentParser 的情况下加载文档。 这种情况下会使用默认的 DocumentParser。 默认解析器通过 SPI 加载(例如来自 langchain4j-document-parser-apache-tikalangchain4j-easy-rag,前提是你已引入其中之一)。 如果通过 SPI 没有找到任何 DocumentParser,则会回退使用 TextDocumentParser

文档转换器

DocumentTransformer 的实现可以执行多种文档转换,例如:

  • 清洗:移除 Document 文本中的无用噪音,从而节省 token 并减少干扰
  • 过滤:将某些 Document 彻底排除在搜索范围之外
  • 增强:为 Document 添加额外信息,从而潜在提升搜索效果
  • 摘要化:可以先对 Document 做摘要,并将简短摘要写入 Metadata, 以便后续把它包含进每个 TextSegment(下文会介绍),从而潜在提升检索质量
  • 等等

在这个阶段,也可以新增、修改或删除 Metadata 条目。

当前唯一开箱即用的实现是 langchain4j-document-transformer-jsoup 模块中的 HtmlToTextDocumentTransformer, 它可以从原始 HTML 中提取需要的文本内容和 metadata 条目。

由于这里不存在“一招通吃”的方案, 我们建议你根据自己的数据特点,自己实现定制的 DocumentTransformer

图谱转换器

GraphTransformer 是一个接口,用于把非结构化的 Document 转换为结构化的 GraphDocument, 它会提取语义图元素,例如节点和关系。 它非常适合把原始文本转换成结构化语义图。

一个 GraphTransformer 会把原始文档转换为 GraphDocument。其中包括:

  • 一组 节点GraphNode),表示文本中的实体或概念。
  • 一组 关系GraphEdge),表示这些实体之间是如何关联的。
  • 原始 Document,作为 source

默认实现是 LLMGraphTransformer, 它使用语言模型(例如 OpenAI)配合 prompt engineering,从自然语言中提取图信息。

主要优势

  • 实体与关系抽取:识别关键概念及其语义连接。
  • 图结构表示:输出结果可直接用于知识图谱或图数据库集成。
  • 模型驱动解析:借助大语言模型,从非结构化文本中推断结构。

Maven 依赖

<dependency>
<groupId>dev.langchain4j</groupId>
<artifactId>langchain4j-community-llm-graph-transformer</artifactId>
<version>${latest version here}</version>
</dependency>

使用示例

import dev.langchain4j.data.document.Document;
import dev.langchain4j.model.openai.OpenAiChatModel;
import dev.langchain4j.community.data.document.graph.GraphDocument;
import dev.langchain4j.community.data.document.graph.GraphNode;
import dev.langchain4j.community.data.document.graph.GraphEdge;
import dev.langchain4j.community.data.document.transformer.graph.GraphTransformer;
import dev.langchain4j.community.data.document.transformer.graph.llm.LLMGraphTransformer;

import java.time.Duration;
import java.util.Set;

public class GraphTransformerExample {
public static void main(String[] args) {
// 创建由 LLM 驱动的 GraphTransformer
GraphTransformer transformer = new LLMGraphTransformer(
OpenAiChatModel.builder()
.apiKey(System.getenv("OPENAI_API_KEY"))
.timeout(Duration.ofSeconds(60))
.build()
);

// 输入文档
Document document = Document.from("Barack Obama was born in Hawaii and served as the 44th President of the United States.");

// 转换文档
GraphDocument graphDocument = transformer.transform(document);

// 访问节点与关系
Set<GraphNode> nodes = graphDocument.nodes();
Set<GraphEdge> relationships = graphDocument.relationships();

nodes.forEach(System.out::println);
relationships.forEach(System.out::println);
}
}

输出示例

GraphNode(name=Barack Obama, type=Person)
GraphNode(name=Hawaii, type=Location)
GraphEdge(from=Barack Obama, predicate=was born in, to=Hawaii)

GraphEdge(from=Barack Obama, predicate=served as, to=President of the United States)

文本片段(Text Segment)

Document 加载完成后,就该把它们切分成更小的 segment(片段)了。 LangChain4j 的领域模型中提供了 TextSegment 类,用来表示 Document 的一个片段。 顾名思义,TextSegment 只能表示文本信息。

该不该切分?

之所以通常不会把整个知识库原封不动塞进 prompt, 而是只放少量相关 segment,原因包括:

  • LLM 的上下文窗口是有限的,整个知识库可能根本放不下
  • 你给 prompt 的信息越多,LLM 处理和响应所需时间就越长
  • 你给 prompt 的信息越多,成本也越高
  • prompt 中的无关信息可能会分散 LLM 注意力,增加幻觉概率
  • 你给 prompt 的信息越多,越难解释 LLM 到底是基于哪些信息作出回答的

我们可以通过把知识库拆成更小、更易处理的 segment 来缓解这些问题。 那么 segment 多大合适?这是个好问题。和很多工程问题一样,答案是:视情况而定。

目前有两种被广泛采用的思路:

  1. 每个文档(例如一个 PDF 文件、一个网页等)都被视为原子且不可再分。 在 RAG 检索流程中,会取回最相关的 N 个完整文档并注入 prompt。 在这种做法下,你大概率需要使用长上下文窗口的 LLM,因为文档可能很长。 这种方式适合“必须完整取回整篇文档”的场景, 比如你无法容忍遗漏某些细节。

    • 优点:不会丢失上下文。
    • 缺点:
      • 会消耗更多 token。
      • 文档里往往包含多个章节 / 主题,而不一定全部都和查询相关。
      • 向量检索质量会变差,因为大小不一的完整文档被压缩进单个固定长度向量时,信息会被过度平均化。
  2. 把文档切成更小的 segment,例如章节、段落,甚至句子。 在 RAG 检索流程中,会取回最相关的 N 个 segment 并注入 prompt。 难点在于:如何确保每个 segment 本身就包含足够上下文,让 LLM 看得懂。 如果上下文不足,LLM 可能会误解该 segment,从而产生幻觉。 一种常见策略是带重叠地切分文档,但这并不能彻底解决问题。 这里还可以使用一些高级技术,例如 “sentence window retrieval”、 “auto-merging retrieval” 和 “parent document retrieval”。 我们这里不展开细讲,但它们本质上都是在已检索到的 segment 周围补充更多上下文, 让 LLM 在 segment 之前和之后也能拿到更多信息。

    • 优点:
      • 向量检索质量更好。
      • token 消耗更低。
    • 缺点:仍然可能丢失部分上下文。
常用方法
  • TextSegment.text() 返回 TextSegment 的文本内容
  • TextSegment.metadata() 返回 TextSegmentMetadata
  • TextSegment.from(String, Metadata) 根据文本和 Metadata 创建 TextSegment
  • TextSegment.from(String) 根据文本创建带空 MetadataTextSegment

文档切分器

LangChain4j 提供了 DocumentSplitter 接口,以及若干开箱即用的实现:

  • DocumentByParagraphSplitter
  • DocumentByLineSplitter
  • DocumentBySentenceSplitter
  • DocumentByWordSplitter
  • DocumentByCharacterSplitter
  • DocumentByRegexSplitter
  • 递归切分:DocumentSplitters.recursive(...)

它们的工作方式大致如下:

  1. 先实例化一个 DocumentSplitter,指定目标 TextSegment 的大小, 并可选指定以字符或 token 计的重叠量。
  2. 调用 DocumentSplittersplit(Document)splitAll(List<Document>) 方法。
  3. DocumentSplitter 会先把给定的 Document 拆成更小的单元, 这些单元的粒度取决于具体 splitter。 例如,DocumentByParagraphSplitter 会按段落切分 (段落由两个或以上连续换行定义), 而 DocumentBySentenceSplitter 则使用 OpenNLP 的句子检测器按句切分,以此类推。
  4. 然后,DocumentSplitter 会把这些更小的单元(段落、句子、单词等)重新组合成 TextSegment, 尽可能在不超过第 1 步限制的前提下,把更多内容装入同一个 TextSegment。 如果某些单元依旧过大,无法放进一个 TextSegment, 它就会调用一个子 splitter。 这个子 splitter 也是 DocumentSplitter, 它能把这些“仍然太大”的单元进一步切分为更细粒度的单元。 所有 Metadata 条目都会从原始 Document 复制到每个 TextSegment。 另外,每个 text segment 还会增加一个唯一的 metadata 条目 index。 第一个 TextSegmentindex=0,第二个 index=1,以此类推。

Text Segment 转换器

TextSegmentTransformer 与上文的 DocumentTransformer 类似, 只不过它处理的是 TextSegment

DocumentTransformer 一样,这里也不存在通用万能的方案, 因此我们建议根据你的数据特点,实现自己的 TextSegmentTransformer

有一种对提升检索效果很有效的技巧: 把 Document 的标题或简短摘要包含进每个 TextSegment 中。

Embedding(向量表示)

Embedding 类封装的是一个数值向量, 它表示被嵌入内容的“语义含义”(通常是文本,例如 TextSegment)。

关于向量 embedding,可参考:

常用方法
  • Embedding.dimension() 返回 embedding 向量的维度(长度)
  • CosineSimilarity.between(Embedding, Embedding) 计算两个 Embedding 之间的余弦相似度
  • Embedding.normalize() 对 embedding 向量做归一化(原地修改)

Embedding Model(嵌入模型)

EmbeddingModel 接口表示一种特殊模型,它负责把文本转换成 Embedding

当前支持的 embedding model 可在这里查看。

常用方法
  • EmbeddingModel.embed(String) 对给定文本做 embedding
  • EmbeddingModel.embed(TextSegment) 对给定 TextSegment 做 embedding
  • EmbeddingModel.embedAll(List<TextSegment>) 对给定的全部 TextSegment 做 embedding
  • EmbeddingModel.dimension() 返回该模型所生成 Embedding 的维度

Embedding Store(嵌入存储 / 向量数据库)

EmbeddingStore 接口表示 Embedding 的存储,也就是向量数据库。 它支持存储 Embedding,并高效搜索相似(即在 embedding 空间里距离较近)的 Embedding

当前支持的 embedding store 可在这里查看。

EmbeddingStore 既可以只存 Embedding,也可以把它和对应的 TextSegment 一起存:

  • 它可以只按 ID 存 Embedding,原始被嵌入的数据可以另外保存在别处,并通过 ID 关联
  • 它也可以同时存储 Embedding 和对应的原始数据(通常就是 TextSegment
常用方法
  • EmbeddingStore.add(Embedding) 向存储中添加一个 Embedding,并返回随机 ID
  • EmbeddingStore.add(String id, Embedding) 按指定 ID 添加一个 Embedding
  • EmbeddingStore.add(Embedding, TextSegment) 添加一个 Embedding 及其关联的 TextSegment,并返回随机 ID
  • EmbeddingStore.addAll(List<Embedding>) 批量添加 Embedding,并返回随机 ID 列表
  • EmbeddingStore.addAll(List<Embedding>, List<TextSegment>) 批量添加 Embedding 及其关联的 TextSegment,并返回随机 ID 列表
  • EmbeddingStore.addAll(List<String> ids, List<Embedding>, List<TextSegment>) 按指定 ID 批量添加 Embedding 及其关联的 TextSegment
  • EmbeddingStore.search(EmbeddingSearchRequest) 搜索最相似的 Embedding
  • EmbeddingStore.remove(String id) 根据 ID 删除单个 Embedding
  • EmbeddingStore.removeAll(Collection<String> ids) 删除给定 ID 集合对应的全部 Embedding
  • EmbeddingStore.removeAll(Filter) 删除匹配指定 Filter 的全部 Embedding
  • EmbeddingStore.removeAll() 删除全部 Embedding

EmbeddingSearchRequest(嵌入搜索请求)

EmbeddingSearchRequest 表示一次在 EmbeddingStore 中的搜索请求。 它包含以下属性:

  • Embedding queryEmbedding:作为参照的查询 embedding
  • int maxResults:最大返回结果数。可选参数,默认值为 3。
  • double minScore:最小分数,范围为 0 到 1(含端点)。只有得分大于等于 minScore 的 embedding 才会返回。可选参数,默认值为 0。
  • Filter filter:搜索时应用于 Metadata 的过滤条件。只有 Metadata 符合该 FilterTextSegment 才会被返回。

Filter

Filter 允许你在向量检索时按 Metadata 条目进行过滤。

目前支持以下 Filter 类型 / 运算:

  • IsEqualTo
  • IsNotEqualTo
  • IsGreaterThan
  • IsGreaterThanOrEqualTo
  • IsLessThan
  • IsLessThanOrEqualTo
  • IsIn
  • IsNotIn
  • ContainsString
  • And
  • Not
  • Or
备注

并不是所有 embedding store 都支持按 Metadata 过滤, 请查看这里中的 “Filtering by Metadata” 一列。

即便某些 store 支持按 Metadata 过滤,也不一定支持所有 Filter 类型 / 运算。 例如,ContainsString 目前仅由 Milvus、PgVector 和 Qdrant 支持。

关于 Filter 的更多信息,可参见这里

EmbeddingSearchResult(嵌入搜索结果)

EmbeddingSearchResult 表示一次在 EmbeddingStore 中的搜索结果。 它内部包含 EmbeddingMatch 列表。

Embedding Match

EmbeddingMatch 表示一个匹配到的 Embedding,以及它的相关性分数、ID 和原始被嵌入的数据(通常是 TextSegment)。

嵌入存储导入器(Embedding Store Ingestor)

EmbeddingStoreIngestor 表示一条摄取(ingestion)流水线, 负责把 Document 导入 EmbeddingStore

在最简单的配置下,EmbeddingStoreIngestor 会使用指定的 EmbeddingModel 对给定 Document 做 embedding, 并将它们连同对应 Embedding 一起存入指定的 EmbeddingStore

EmbeddingStoreIngestor ingestor = EmbeddingStoreIngestor.builder()
.embeddingModel(embeddingModel)
.embeddingStore(embeddingStore)
.build();

ingestor.ingest(document1);
ingestor.ingest(document2, document3);
IngestionResult ingestionResult = ingestor.ingest(List.of(document4, document5, document6));

EmbeddingStoreIngestor 中所有 ingest() 方法都会返回一个 IngestionResultIngestionResult 包含一些有用信息,例如 TokenUsage, 它能显示 embedding 过程消耗了多少 token。

可选地,EmbeddingStoreIngestor 还可以先用指定的 DocumentTransformer 转换 Document。 如果你希望在做 embedding 前先清洗、增强或格式化 Document, 这会很有帮助。

可选地,EmbeddingStoreIngestor 也可以用指定的 DocumentSplitterDocument 切成 TextSegment。 如果 Document 很大,而你又希望将其切成更小的 TextSegment, 以提升相似度搜索质量并降低发给 LLM 的 prompt 大小和成本, 这会很有帮助。

可选地,EmbeddingStoreIngestor 还可以用指定的 TextSegmentTransformer 转换 TextSegment。 如果你希望在做 embedding 之前先清洗、增强或格式化 TextSegment, 这同样很有帮助。

示例:

EmbeddingStoreIngestor ingestor = EmbeddingStoreIngestor.builder()

// 给每个 Document 增加 userId metadata,便于后续按用户过滤
.documentTransformer(document -> {
document.metadata().put("userId", "12345");
return document;
})

// 把每个 Document 切成每段 1000 token、重叠 200 token 的 TextSegment
.documentSplitter(DocumentSplitters.recursive(1000, 200, new OpenAiTokenCountEstimator("gpt-4o-mini")))

// 把 Document 名称加入每个 TextSegment,以提升检索质量
.textSegmentTransformer(textSegment -> TextSegment.from(
textSegment.metadata().getString("file_name") + "\n" + textSegment.text(),
textSegment.metadata()
))

.embeddingModel(embeddingModel)
.embeddingStore(embeddingStore)
.build();

朴素 RAG

当文档已经完成摄取后(见上文各节), 我们就可以创建一个 EmbeddingStoreContentRetriever, 为系统提供 naive RAG 能力。

在使用 AI Services 时, 可以这样配置 naive RAG:

ContentRetriever contentRetriever = EmbeddingStoreContentRetriever.builder()
.embeddingStore(embeddingStore)
.embeddingModel(embeddingModel)
.maxResults(5)
.minScore(0.75)
.build();

Assistant assistant = AiServices.builder(Assistant.class)
.chatModel(model)
.contentRetriever(contentRetriever)
.build();

Naive RAG 示例

高级 RAG

在 LangChain4j 中,可以通过以下核心组件实现 advanced RAG:

  • QueryTransformer
  • QueryRouter
  • ContentRetriever
  • ContentAggregator
  • ContentInjector

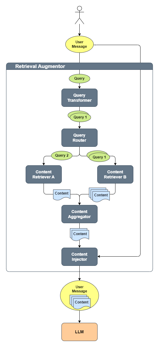
下面这张图展示了这些组件如何协同工作:

整体流程如下:

  1. 用户产生一个 UserMessage,它会被转换成 Query
  2. QueryTransformerQuery 转换为一个或多个 Query
  3. 每个 Query 会由 QueryRouter 路由到一个或多个 ContentRetriever
  4. 每个 ContentRetriever 都会为每个 Query 检索相关 Content
  5. ContentAggregator 会把所有检索到的 Content 合并成一个最终有序列表
  6. 这个 Content 列表会被注入原始 UserMessage
  7. 最后,带有原始查询与注入内容的 UserMessage 会被发送给 LLM

更多细节请参阅各组件的 Javadoc。

检索增强器(Retrieval Augmentor)

RetrievalAugmentor 是进入 RAG 流水线的入口点。 它负责从各种来源检索相关 Content,并用这些内容增强一个 ChatMessage

在创建 AI Service 时,可以指定一个 RetrievalAugmentor 实例:

Assistant assistant = AiServices.builder(Assistant.class)
...
.retrievalAugmentor(retrievalAugmentor)
.build();

每次调用 AI Service 时,配置好的 RetrievalAugmentor 都会被调用,以增强当前的 UserMessage

你可以使用默认实现(下文介绍),也可以自己实现一个自定义版本。

默认 Retrieval Augmentor

LangChain4j 提供了 RetrievalAugmentor 接口的开箱即用实现: DefaultRetrievalAugmentor。 它应当适用于大多数 RAG 使用场景。 它的设计灵感来自这篇文章这篇论文。 如果你想更深入理解其设计理念,建议先阅读这两个资源。

Query(查询)

Query 表示 RAG 流水线中的用户查询。 它包含查询文本以及查询元数据。

Query Metadata

Query 中的 Metadata 保存了对 RAG 流水线中各组件可能有用的信息,例如:

  • Metadata.userMessage():需要被增强的原始 UserMessage
  • Metadata.chatMemoryId():带 @MemoryId 注解的方法参数的值。更多说明见这里。 这可以用于识别用户,并在检索时应用访问控制或过滤。
  • Metadata.chatMemory():此前的全部 ChatMessage。 这能帮助系统理解当前 Query 是在什么上下文里提出的。
  • Metadata.invocationParameters():包含调用 AI Service 时传入的 InvocationParameters
interface Assistant {
String chat(@UserMessage String userMessage, InvocationParameters parameters);
}

InvocationParameters parameters = InvocationParameters.from(Map.of("userId", "12345"));
String response = assistant.chat("Hello", parameters);

InvocationParameters 也可以在其他 AI Service 组件中访问到,例如:

这些参数存储在一个可变的、线程安全的 Map 中。

在一次 AI Service 调用期间, 你也可以通过 InvocationParameters 在不同 AI Service 组件之间传递数据 (例如从一个 RAG 组件传给另一个 RAG 组件,或从某个 RAG 组件传给一个 tool)。

查询转换器(Query Transformer)

QueryTransformer 会把给定的 Query 转换为一个或多个 Query。 它的目标是通过修改或扩展原始 Query 来提升检索质量。

一些常见的检索增强方式包括:

  • Query compression
  • Query expansion
  • Query re-writing
  • Step-back prompting
  • Hypothetical document embeddings(HyDE)

更多细节可参见这里

LangChain4j 还有一个可选的社区模块 Prompt Repetition, 它提供了 RepeatingQueryTransformer。 该组件会在内容检索前对检索查询做重复增强, 它应该用于改写查询本身,而不是用于改写最终发给模型的增强后 prompt。

默认 Query Transformer

DefaultQueryTransformerDefaultRetrievalAugmentor 默认使用的实现。 它不会对 Query 做任何修改,而是直接透传。

Query 压缩转换器

CompressingQueryTransformer 会使用 LLM,把当前 Query 和之前的对话压缩成一个独立自洽的 Query。 这在用户提出依赖前文的追问时很有用。

例如:

User: Tell me about John Doe
AI: John Doe was a ...
User: Where did he live?

单独看 Where did he live? 这个查询, 是无法检索到所需信息的, 因为其中并没有显式提到 John Doe,系统无法知道 he 指的是谁。

而使用 CompressingQueryTransformer 后, LLM 会读取整段对话, 并把 Where did he live? 转换成 Where did John Doe live?

Query 扩展转换器

ExpandingQueryTransformer 会使用 LLM,把给定的 Query 扩展成多个 Query。 这很有用,因为 LLM 可以从不同角度对原始 Query 进行改写和重述, 从而帮助系统检索到更多相关内容。

Content(内容)

Content 表示与用户 Query 相关的内容。 目前它仅限于文本内容(即 TextSegment), 但未来可能会支持其他模态(例如图片、音频、视频等)。

Content Retriever(内容检索器)

ContentRetriever 使用给定的 Query,从底层数据源中检索 Content。 底层数据源几乎可以是任何东西:

  • Embedding store
  • 全文检索引擎
  • 向量检索与全文检索的混合方案
  • Web 搜索引擎
  • 知识图谱
  • SQL 数据库
  • 等等

ContentRetriever 返回的 Content 列表按相关性从高到低排序。

Embedding Store Content Retriever

EmbeddingStoreContentRetriever 使用 EmbeddingModelQuery 做 embedding, 并从 EmbeddingStore 中检索相关 Content

示例:

EmbeddingStore embeddingStore = ...
EmbeddingModel embeddingModel = ...

ContentRetriever contentRetriever = EmbeddingStoreContentRetriever.builder()
.embeddingStore(embeddingStore)
.embeddingModel(embeddingModel)
.maxResults(3)
// maxResults 也可以根据 query 动态指定
.dynamicMaxResults(query -> 3)
.minScore(0.75)
// minScore 也可以根据 query 动态指定
.dynamicMinScore(query -> 0.75)
.filter(metadataKey("userId").isEqualTo("12345"))
// filter 也可以根据 query 动态指定
.dynamicFilter(query -> {
String userId = query.metadata().invocationParameters().get("userId");
return metadataKey("userId").isEqualTo(userId);
})
.build();

interface Assistant {
String chat(@UserMessage String userMessage, InvocationParameters parameters);
}

InvocationParameters parameters = InvocationParameters.from(Map.of("userId", "12345"));
String response = assistant.chat("Hello", parameters);

Web Search Content Retriever

WebSearchContentRetriever 使用 WebSearchEngine 从互联网检索相关 Content

所有支持的 WebSearchEngine 集成都可以在这里查看。

示例:

WebSearchEngine googleSearchEngine = GoogleCustomWebSearchEngine.builder()
.apiKey(System.getenv("GOOGLE_API_KEY"))
.csi(System.getenv("GOOGLE_SEARCH_ENGINE_ID"))
.build();

ContentRetriever contentRetriever = WebSearchContentRetriever.builder()
.webSearchEngine(googleSearchEngine)
.maxResults(3)
.build();

完整示例见这里

SQL Database Content Retriever

SqlDatabaseContentRetrieverContentRetriever 的实验性实现, 位于 langchain4j-experimental-sql 模块中。

它使用 DataSource 和 LLM,为给定的自然语言 Query 生成并执行 SQL 查询。

更多信息请参阅 SqlDatabaseContentRetriever 的 Javadoc。

示例见这里

Azure AI Search Content Retriever

AzureAiSearchContentRetriever 是与 Azure AI Search 的集成。 它支持全文检索、向量检索、混合检索以及重排序。 它位于 langchain4j-azure-ai-search 模块中。 更多信息请参阅 AzureAiSearchContentRetriever 的 Javadoc。

Neo4j Content Retriever

Neo4jContentRetriever 是与 Neo4j 图数据库的集成。 它会把自然语言查询转换为 Neo4j Cypher 查询, 并通过执行这些查询来检索相关信息。 它位于 langchain4j-community-neo4j-retriever 模块中。

Elasticsearch Content Retriever

ElasticsearchContentRetriever 是与 Elasticsearch 的集成。 它支持全文检索、向量检索和混合检索。 它位于 langchain4j-elasticsearch 模块中。 更多信息请参阅 ElasticsearchContentRetriever 的 Javadoc。

查询路由器(Query Router)

QueryRouter 负责把 Query 路由到合适的 ContentRetriever

默认 Query Router

DefaultQueryRouterDefaultRetrievalAugmentor 使用的默认实现。 它会把每个 Query 路由到所有已配置的 ContentRetriever

语言模型 Query Router

LanguageModelQueryRouter 使用 LLM 来决定给定 Query 应该被路由到哪里。

Content Aggregator(内容聚合器)

ContentAggregator 负责聚合多个有序 Content 列表,这些列表可能来自:

  • 多个 Query
  • 多个 ContentRetriever
  • 或两者同时存在

默认 Content Aggregator

DefaultContentAggregatorContentAggregator 的默认实现, 它采用两阶段的 Reciprocal Rank Fusion(RRF)。 更多细节请参阅 DefaultContentAggregator Javadoc

Re-Ranking Content Aggregator

ReRankingContentAggregator 使用 ScoringModel(例如 Cohere)进行重排序。 当前支持的 scoring(re-ranking)model 完整列表可在 这里 查看。 更多细节请参阅 ReRankingContentAggregator Javadoc

Content Injector(内容注入器)

ContentInjector 负责把 ContentAggregator 返回的 Content 注入到 UserMessage 中。

默认 Content Injector

DefaultContentInjectorContentInjector 的默认实现, 它会把 Content 直接追加到 UserMessage 末尾, 并使用前缀 Answer using the following information:

你可以通过 3 种方式自定义 Content 注入 UserMessage 的方式:

  • 覆盖默认的 PromptTemplate
RetrievalAugmentor retrievalAugmentor = DefaultRetrievalAugmentor.builder()
.contentInjector(DefaultContentInjector.builder()
.promptTemplate(PromptTemplate.from("{{userMessage}}\n{{contents}}"))
.build())
.build();

请注意,PromptTemplate 必须包含 {{userMessage}}{{contents}} 变量。

  • 继承 DefaultContentInjector,并重写某个 format 方法
  • 实现自定义 ContentInjector

DefaultContentInjector 也支持把检索到的 Content.textSegment() 中的 Metadata 条目一起注入:

DefaultContentInjector.builder()
.metadataKeysToInclude(List.of("source"))
.build()

这种情况下,TextSegment.text() 前面会加上前缀 content: , 而每个 Metadata 的值前面也会附带它对应的 key。 最终的 UserMessage 看起来会像这样:

How can I cancel my reservation?

Answer using the following information:
content: To cancel a reservation, go to ...
source: ./cancellation_procedure.html

content: Cancellation is allowed for ...
source: ./cancellation_policy.html

并行化

当只有单个 Query 和单个 ContentRetriever 时, DefaultRetrievalAugmentor 会在同一个线程中完成 query routing 和 content retrieval。 否则,就会使用 Executor 对处理过程进行并行化。 默认情况下,会使用一个经过修改的 Executors.newCachedThreadPool()keepAliveTime 为 1 秒,而不是 60 秒), 但你也可以在创建 DefaultRetrievalAugmentor 时提供自定义 Executor

DefaultRetrievalAugmentor.builder()
...
.executor(executor)
.build;

访问来源

如果你在使用 AI Services 时, 希望访问 sources(即用来增强消息的检索 Content), 只需要把返回类型包在 Result 类里即可:

interface Assistant {

Result<String> chat(String userMessage);
}

Result<String> result = assistant.chat("How to do Easy RAG with LangChain4j?");

String answer = result.content();
List<Content> sources = result.sources();

在流式模式下,则可以通过 onRetrieved() 方法指定一个 Consumer<List<Content>>

interface Assistant {

TokenStream chat(String userMessage);
}

assistant.chat("How to do Easy RAG with LangChain4j?")
.onRetrieved((List<Content> sources) -> ...)
.onPartialResponse(...)
.onCompleteResponse(...)
.onError(...)
.start();

控制聊天记忆中存储的内容

当你在 AI Services 中使用 RetrievalAugmentor 时, 可以控制:存入 chat memory 的到底是增强后的 user message (也就是已经注入了检索 Content 的消息), 还是原始的 user message。

这个行为通过 AiServices builder 上的 storeRetrievedContentInChatMemory 选项配置。

配置

  • true(默认值) 会把增强后的 UserMessage(原始问题 + 检索内容)存入 chat memory。 同时,发给 LLM 的也是这条增强后的消息。

  • false 只会把原始 UserMessage(不含检索内容)存入 chat memory。 但在推理时,增强后的消息依然会发送给 LLM。

当你希望 chat history 更精简,并且更贴近用户的真实输入时, 只保存原始 user message 会很有帮助; 与此同时,LLM 在生成答案时仍然可以获得检索到的上下文。

示例

interface Assistant {

String chat(String userMessage);
}

ChatModel chatModel = OpenAiChatModel.builder()
.apiKey(System.getenv("OPENAI_API_KEY"))
.modelName(GPT_4_O_MINI)
.build();

MessageWindowChatMemory chatMemory =
MessageWindowChatMemory.withMaxMessages(10);

RetrievalAugmentor retrievalAugmentor =
DefaultRetrievalAugmentor.builder()
.contentRetriever(
EmbeddingStoreContentRetriever.from(embeddingStore, embeddingModel))
.build();

Assistant assistant = AiServices.builder(Assistant.class)
.chatModel(chatModel)
.chatMemory(chatMemory)
.retrievalAugmentor(retrievalAugmentor)
// 只在 chat memory 中保存原始 user message
.storeRetrievedContentInChatMemory(false)
.build();

示例